2018年06月27号,公安部发布《网络安全等级保护条例(征求意见稿)》,正式宣告等保进入2.0时代。原有的“等保1.0”则是指2007年的《信息安全等级保护管理办法》和2008年的《信息安全等级保护基本要求》。
2018年11月26号,“等保2.0”报批稿下发,基本被认为是信息安全等级保护2.0正式发版了。“等保2.0”全称为《信息安全技术网络安全等级保护基本要求》,与《中华人民共和国网络安全法》中的相关法律条文保持一致,是指对网络和信息系统按照重要性等级分级别保护的一种工作。保护对象包括基础信息网络(广电网、电信网等)、信息系统(采用传统技术的系统)、云计算平台、大数据平台、移动互联、物联网和工业控制系统等。
等级保护制度系统分为五个级别,在实际中应用较多的是第三个等级,本文重点阐述等保2.0中三级系统要求的调整内容,其中主要的不同表现在从原来的五个层面:物理安全、网络安全、主机安全、应用安全、数据安全,调整为四个层面:物理和环境安全、网络和通信安全、设备和计算安全、应用和数据安全。
具体对比如下:
1、“物理安全”调整为“物理与环境安全”
整体变化不大,要求项数由原来的32项调整为22项。控制点要求项数修改情况如下表:

具体的变化如下:




2、“网络安全”调整为“网络和通信安全”
调整后减少了结构安全、边界完整性检查、网络设备防护三个控制点,增加了网络架构、通信传输、边界防护、集中管控四个控制点。
控制点和控制点要求项数修改情况如下图:

具体的变化如下:





3、“主机安全”调整为“设备和计算安全”
减少了剩余信息保护一个控制点,在测评对象上,把网络设备、安全设备也纳入了此层面的测评范围。要求项由原来的32项调整为26项。
控制点和各控制点要求项数修改情况如下图:

具体的要求变化如下图:



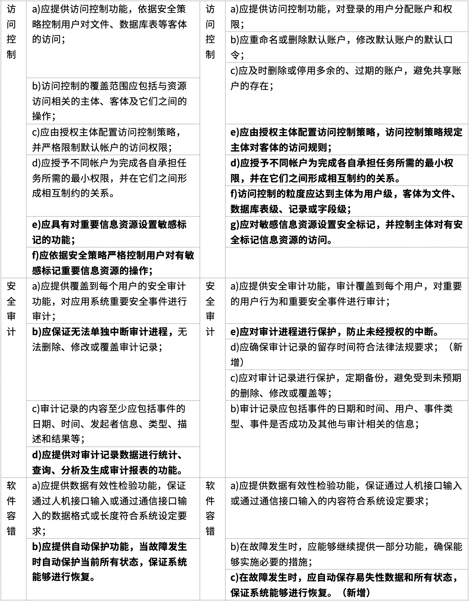
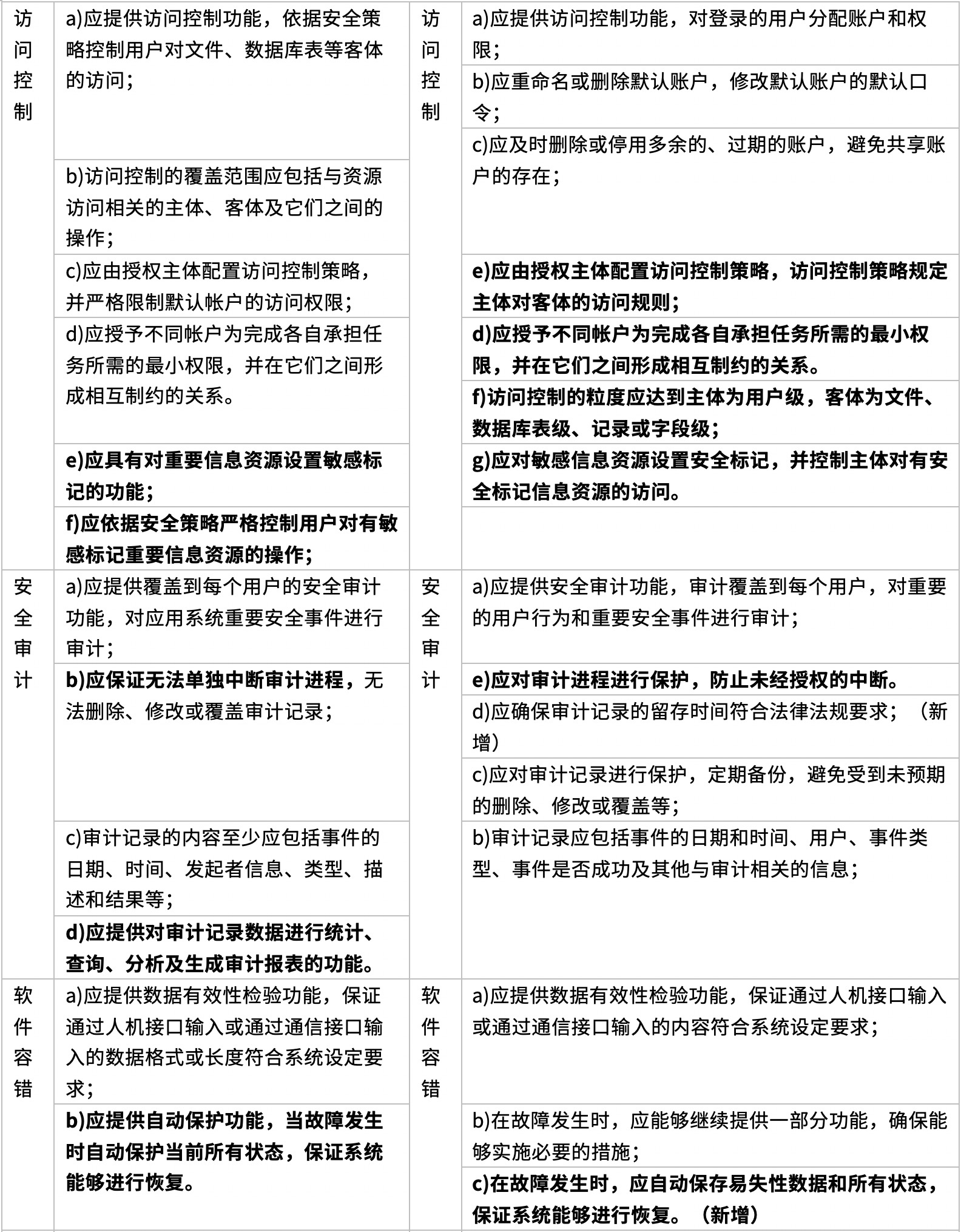
4、“应用安全+数据安全及备份恢复”调整为“应用和数据安全”
要求项总数原来为39项,调整后为33项。将应用安全、数据安全及备份恢复两个层面合并成了应用和数据安全一个层面,减少了通信完整性、通信保密性和抗抵赖三个控制点,通信完整性和通信保密性的要求纳入了网络和通信安全层面的通信传输控制点,值得一提的是,备份与恢复正式纳入了数据安全行列。
控制点和控制点要求项数修改情况如下图:

具体的要求变化如下图:








虽然目前尚不明确“等保 2.0”的正式发布时间,但关于网络安全、数据安全的话题已经受到广泛的关注,如何做到充分发挥体系和标准的指导作用,切实提升企业安全建设的能力将是每一位从业者需要考虑的重要问题。